|
The Monster Project
|
|
| jpatay | Дата: Суббота, 03.09.2022, 09:08 | Сообщение # 226 |
 Генералиссимус
Группа: Пользователи
Сообщений: 2727
Статус: Offline
| Цитата digitalprojectspb (  ) Почаклував трохи Я вже замахався рахувати нулі після коми. 
Якщо я перейду на схему з живленням +-40 В, то можна з натягом ставити ВС547В/ВС557В.
Добавлено (03.09.2022, 11:35) --------------------------------------------- Знайшов в себе ще дві пари таких Тошібовських 2SC4793/2SA1837, може підійдуть на розкачку 5200/1943. Трохи слабенькі по струму (1А), але може витримають.
Сообщение отредактировал jpatay - Суббота, 03.09.2022, 12:02 |
| |
|
|
| digitalprojectspb | Дата: Суббота, 03.09.2022, 14:55 | Сообщение # 227 |
 Полковник
Группа: Пользователи
Сообщений: 244
Статус: Offline
| Тошиби шикарно підуть на другі дифкаскади та струмові шунти. Просто ідеально. Тому що транзистори дифкаскадів треба скручувати попарно з різних боків маленького радіатора, а вони вже ізольовані.
|
| |
|
|
| jpatay | Дата: Суббота, 03.09.2022, 16:09 | Сообщение # 228 |
 Генералиссимус
Группа: Пользователи
Сообщений: 2727
Статус: Offline
| Цитата digitalprojectspb (  ) а вони вже ізольовані. Так.
|
| |
|
|
| digitalprojectspb | Дата: Вторник, 06.09.2022, 02:15 | Сообщение # 229 |
 Полковник
Группа: Пользователи
Сообщений: 244
Статус: Offline
| Випадав із життя на пару днів – намагався повернути підсилювач із класу А назад до класу АВ. Дуже мені не хотілося даремно гріти Всесвіт.І мені це вдалося - практично ті ж параметри, але при струмі спокою не 355мА на транзистор, а лише за 175!
|
| |
|
|
| jpatay | Дата: Вторник, 06.09.2022, 08:07 | Сообщение # 230 |
 Генералиссимус
Группа: Пользователи
Сообщений: 2727
Статус: Offline
| Цитата digitalprojectspb (  ) І мені це вдалося - практично ті ж параметри, але при струмі спокою не 355мА на транзистор, а лише за 175!
MPSA93/43 може можна замінити на 2N5551/2N5401? Що каже симулятор?
|
| |
|
|
| digitalprojectspb | Дата: Вторник, 06.09.2022, 14:17 | Сообщение # 231 |
 Полковник
Группа: Пользователи
Сообщений: 244
Статус: Offline
| Підозрюю, що можна. Притому і ВСшки на них можна замінити, щоб не плодити зайвих сутностей (Бритва Оккама). Симульну, перевірю.
|
| |
|
|
| jpatay | Дата: Вторник, 06.09.2022, 15:03 | Сообщение # 232 |
 Генералиссимус
Группа: Пользователи
Сообщений: 2727
Статус: Offline
| Цитата digitalprojectspb (  ) і ВСшки на них можна замінити Я би не міняв. До речі в них виводи не співпадають. На платі потрібно розвертати на 180 градусів.
|
| |
|
|
| digitalprojectspb | Дата: Вторник, 06.09.2022, 17:01 | Сообщение # 233 |
 Полковник
Группа: Пользователи
Сообщений: 244
Статус: Offline
| А чому б і не змінити? Надійність зросте, бо ВСшки працюють на межі ОБР по Vke, а ці - з гарним запасом. В іншому вони нічим не гірші.
|
| |
|
|
| jpatay | Дата: Вторник, 06.09.2022, 17:40 | Сообщение # 234 |
 Генералиссимус
Группа: Пользователи
Сообщений: 2727
Статус: Offline
| ВСшки заточені для звука.
|
| |
|
|
| digitalprojectspb | Дата: Вторник, 06.09.2022, 18:15 | Сообщение # 235 |
 Полковник
Группа: Пользователи
Сообщений: 244
Статус: Offline
| 5551/5401 я бачив і в Denon'ах, і в Marantz'ах, і в Onkyo. Думаю, якщо не китайців брати, а оригінал, то співатиме все. Я сам у їхній бік косився, а ВСшки спочатку встромив у модель, тому що у мене кожного з них приблизно по склянці, а 5551/5401 треба замовляти, та ще й шукати, де їх купити нормальні  Але знайти цілком реально.
Сообщение отредактировал digitalprojectspb - Вторник, 06.09.2022, 18:15 |
| |
|
|
| jpatay | Дата: Вторник, 06.09.2022, 18:46 | Сообщение # 236 |
 Генералиссимус
Группа: Пользователи
Сообщений: 2727
Статус: Offline
| Цитата digitalprojectspb (  ) а 5551/5401 треба замовляти, та ще й шукати, де їх купити нормальні Так отож.
|
| |
|
|
| digitalprojectspb | Дата: Вторник, 06.09.2022, 19:38 | Сообщение # 237 |
 Полковник
Группа: Пользователи
Сообщений: 244
Статус: Offline
| OK,
 Добавлено (06.09.2022, 19:42) --------------------------------------------- Трохи пізніше викладу список елементів.
Сообщение отредактировал digitalprojectspb - Вторник, 06.09.2022, 19:40 |
| |
|
|
| jpatay | Дата: Среда, 07.09.2022, 08:40 | Сообщение # 238 |
 Генералиссимус
Группа: Пользователи
Сообщений: 2727
Статус: Offline
| А чому не всі MPSA93/43 замінені?
|
| |
|
|
| digitalprojectspb | Дата: Среда, 07.09.2022, 16:25 | Сообщение # 239 |
 Полковник
Группа: Пользователи
Сообщений: 244
Статус: Offline
| Зараз виправлю. Там взагалі ВСшек залишиться по 4 штуки. Тільки тести все треба пройти, бо навіть найменша зміна потребує повного прогону. А то я одного разу (насправді багато раз) залінувався, а потім виявилося, що схема схильна до самозбудження.
|
| |
|
|
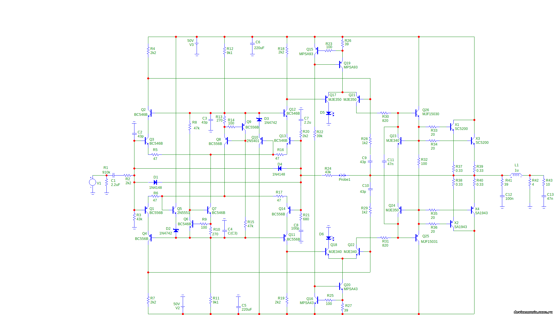
| digitalprojectspb | Дата: Среда, 07.09.2022, 17:07 | Сообщение # 240 |
 Полковник
Группа: Пользователи
Сообщений: 244
Статус: Offline
| Актуальна схема.
 Добавлено (07.09.2022, 17:12) --------------------------------------------- Щодо світлодіодів. Вони потрібні тільки для індикації наявності напруги живлення (+50В і -50В). Найкраще використовувати "тупі" червоні світлодіоди в корпусі 5мм, щоб ящик зсередини не світився, як новорічна ялинка. А можна взагалі впаяти замість них перемички.
|
| |
|
|