|
Цирклотроны на германиевых транзисторах. Тема 2 (разработка)
|
|
| _Svjatoslav_ | Дата: Среда, 25.07.2018, 09:26 | Сообщение # 1 |
 Генерал-полковник
Группа: Модераторы
Сообщений: 1161
Статус: Offline
| Разделил тему германиевых цирклотронов на две. В этой будет продолжена разработка варианта с двойкой Шиклаи на выходе и "перевёрнутыми" напряжениями питания.
Начало движения по схеме с ВК Шиклаи находится в смежной теме, начиная с сообщения 561:
http://devicemusic.ucoz.ru/forum/6-286-38
|
| |
|
|
| jpatay | Дата: Вторник, 02.04.2019, 13:13 | Сообщение # 316 |
 Генералиссимус
Группа: Пользователи
Сообщений: 2723
Статус: Offline
| Цитата guzikovva (  ) нет ..не получил Эх, вот засада... А я забрал Онкио, как неисправный, за 600 грн.
Ну что, заказываем платы?
|
| |
|
|
| guzikovva | Дата: Среда, 03.04.2019, 13:38 | Сообщение # 317 |
 Полковник
Группа: Пользователи
Сообщений: 157
Статус: Offline
|
Сообщение отредактировал guzikovva - Среда, 03.04.2019, 13:38 |
| |
|
|
| jpatay | Дата: Среда, 03.04.2019, 13:43 | Сообщение # 318 |
 Генералиссимус
Группа: Пользователи
Сообщений: 2723
Статус: Offline
| Опять проверять?
|
| |
|
|
| guzikovva | Дата: Среда, 03.04.2019, 14:32 | Сообщение # 319 |
 Полковник
Группа: Пользователи
Сообщений: 157
Статус: Offline
| как хочешь
|
| |
|
|
| jpatay | Дата: Среда, 03.04.2019, 15:06 | Сообщение # 320 |
 Генералиссимус
Группа: Пользователи
Сообщений: 2723
Статус: Offline
| Цитата guzikovva (  ) как хочешь Скинул Юре. Пусть посчитает, что в деньгах получится. Может одной мульти-платой закажем. Кому надо разломает на две(левая и правая).
|
| |
|
|
| guzikovva | Дата: Среда, 03.04.2019, 16:37 | Сообщение # 321 |
 Полковник
Группа: Пользователи
Сообщений: 157
Статус: Offline
| Напиши Юре - если ему не лень.. Пусть на силовых шинах нарисует усиление .. ну ты понял
|
| |
|
|
| pepe | Дата: Среда, 03.04.2019, 19:46 | Сообщение # 322 |
 Генерал-майор
Группа: Пользователи
Сообщений: 346
Статус: Offline
| Белым - без маски. Где-то ещё надо?
С уважением, Юрий.
|
| |
|
|
| pepe | Дата: Среда, 03.04.2019, 19:55 | Сообщение # 323 |
 Генерал-майор
Группа: Пользователи
Сообщений: 346
Статус: Offline
| В общем, как-то так, чтобы не паять перемычки.
С уважением, Юрий.
|
| |
|
|
| jpatay | Дата: Среда, 03.04.2019, 19:58 | Сообщение # 324 |
 Генералиссимус
Группа: Пользователи
Сообщений: 2723
Статус: Offline
| Цитата pepe (  ) Где-то ещё надо?
Может и хватит. Дорожки широкие. Юра, будет с металлизацией отверстий?
Добавлено (03.04.2019, 20:01) ---------------------------------------------
Цитата pepe (  ) чтобы не паять перемычки.
Получается двухсторонняя? Дороже не будет? Так вообще классно будет, а то Валера перемычек не любит.
Сообщение отредактировал jpatay - Среда, 03.04.2019, 20:43 |
| |
|
|
| pepe | Дата: Среда, 03.04.2019, 22:27 | Сообщение # 325 |
 Генерал-майор
Группа: Пользователи
Сообщений: 346
Статус: Offline
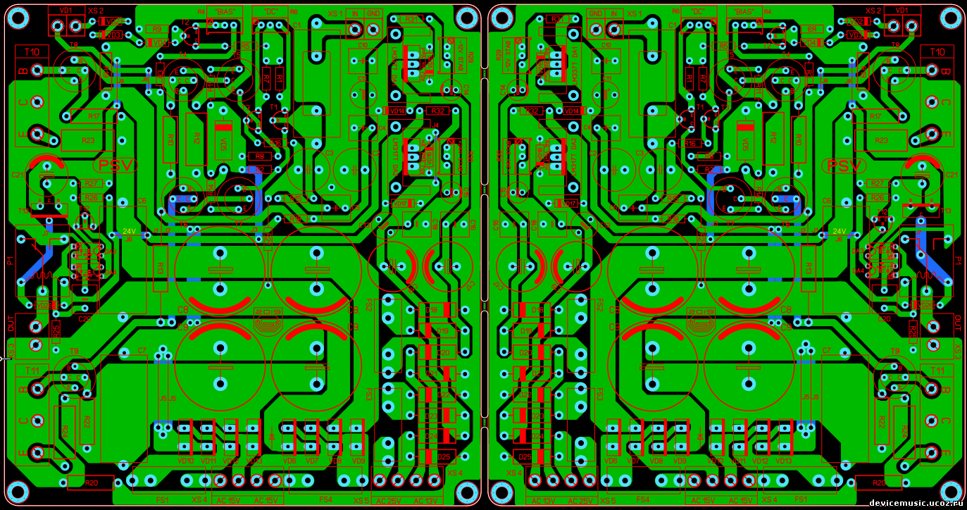
| На плате изначально отверстия с металлизацией, а это фактически двухсторонняя ПП.
С уважением, Юрий.
|
| |
|
|
| valguz65 | Дата: Среда, 03.04.2019, 23:17 | Сообщение # 326 |
 Подполковник
Группа: Пользователи
Сообщений: 132
Статус: Offline
| 
Не все перемычки пометили..
Эх.. Если бы я изначально рисовал двухсторонку...
Сообщение отредактировал valguz65 - Среда, 03.04.2019, 23:24 |
| |
|
|
| guzikovva | Дата: Четверг, 04.04.2019, 08:18 | Сообщение # 327 |
 Полковник
Группа: Пользователи
Сообщений: 157
Статус: Offline
| 
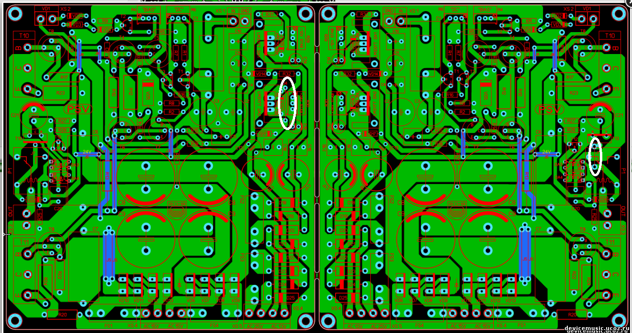
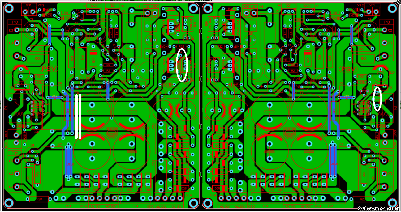
В овалах добавить перемычки. И добавить две перемычки на левой плате - для усиления силовой шины.
Сообщение отредактировал guzikovva - Четверг, 04.04.2019, 08:21 |
| |
|
|
| jpatay | Дата: Четверг, 04.04.2019, 08:59 | Сообщение # 328 |
 Генералиссимус
Группа: Пользователи
Сообщений: 2723
Статус: Offline
| Цитата guzikovva (  ) И добавить две перемычки на левой плате - для усиления силовой шины. А на правой? Тоже надо...
|
| |
|
|
| pepe | Дата: Четверг, 04.04.2019, 10:26 | Сообщение # 329 |
 Генерал-майор
Группа: Пользователи
Сообщений: 346
Статус: Offline
| Перемычки добавил. Что-то мне подсказывает, что реле защиты разведено так, что будет отключать акустику при включении усилителя. Может надо так сделать? И возможно стОит расстояние между контактами для выходных транзисторов сделать 7,5мм. Тогда можно будет впаять клемники.
С уважением, Юрий.
Сообщение отредактировал pepe - Четверг, 04.04.2019, 10:28 |
| |
|
|
| jpatay | Дата: Четверг, 04.04.2019, 10:53 | Сообщение # 330 |
 Генералиссимус
Группа: Пользователи
Сообщений: 2723
Статус: Offline
| Цитата pepe (  ) Может надо так сделать?
Юра, ты же контакт на катушку реле посадил. А не, всё правильно.
Сообщение отредактировал jpatay - Четверг, 04.04.2019, 10:55 |
| |
|
|