|
The Monster Project
|
|
| jpatay | Дата: Воскресенье, 23.10.2022, 20:21 | Сообщение # 361 |
 Генералиссимус
Группа: Пользователи
Сообщений: 2727
Статус: Offline
| Є готовий варіант: https://aliexpress.ru/item/32901816279.html?sku_id=65822162873
|
| |
|
|
| digitalprojectspb | Дата: Воскресенье, 23.10.2022, 20:23 | Сообщение # 362 |
 Полковник
Группа: Пользователи
Сообщений: 244
Статус: Offline
|
|
| |
|
|
| jpatay | Дата: Воскресенье, 23.10.2022, 20:24 | Сообщение # 363 |
 Генералиссимус
Группа: Пользователи
Сообщений: 2727
Статус: Offline
|
|
| |
|
|
| digitalprojectspb | Дата: Воскресенье, 23.10.2022, 21:06 | Сообщение # 364 |
 Полковник
Группа: Пользователи
Сообщений: 244
Статус: Offline
| Ось стаття: https://cxem.net/sound/amps/amp162.php
|
| |
|
|
| jpatay | Дата: Понедельник, 24.10.2022, 08:46 | Сообщение # 365 |
 Генералиссимус
Группа: Пользователи
Сообщений: 2727
Статус: Offline
| Цитата digitalprojectspb (  ) Ось стаття: Ага. Там цікаво ще почитати коменти внизу. Де що є корисне. Конденсатор С1 треба неполярний і т. д...
|
| |
|
|
| jpatay | Дата: Понедельник, 24.10.2022, 09:40 | Сообщение # 366 |
 Генералиссимус
Группа: Пользователи
Сообщений: 2727
Статус: Offline
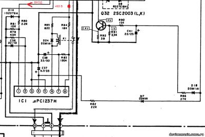
| В тошибі така схема, але ще є на виході кожного канала по два транзистора і з них сигнал йде на першу ногу 1237Н:
 Добавлено (24.10.2022, 09:50) --------------------------------------------- Можна використати реле від Тошиби, там якраз два контакта на замикання, але з часом може ці контакти вже підгоріли. Хіба може зняти кришку і подивитись на їхній стан...
|
| |
|
|
| digitalprojectspb | Дата: Пятница, 28.10.2022, 21:54 | Сообщение # 367 |
 Полковник
Группа: Пользователи
Сообщений: 244
Статус: Offline
| У схемі (http://devicemusic.ucoz.ru/forum/5-330-12253-16-1666503762) помилка. Бази VT11, VT21 сидять на землі.
Сообщение отредактировал digitalprojectspb - Пятница, 28.10.2022, 21:54 |
| |
|
|
| jpatay | Дата: Суббота, 29.10.2022, 09:34 | Сообщение # 368 |
 Генералиссимус
Группа: Пользователи
Сообщений: 2727
Статус: Offline
| Цитата digitalprojectspb (  ) помилка. Бази VT11, VT21 сидять на землі. А це, мабуть, так і треба. Ось в цій схемі захисту також база VT3 сидить на землі. Може це для того, щоб від мінусової напруги захист спрацьовував.
Сообщение отредактировал jpatay - Суббота, 29.10.2022, 09:41 |
| |
|
|
| digitalprojectspb | Дата: Воскресенье, 30.10.2022, 22:32 | Сообщение # 369 |
 Полковник
Группа: Пользователи
Сообщений: 244
Статус: Offline
| Загалом, захист я роблю за схемою Лайкова як максимально прогресивну і лаконічну. Робота йде своєю чергою 
|
| |
|
|
| jpatay | Дата: Понедельник, 31.10.2022, 09:14 | Сообщение # 370 |
 Генералиссимус
Группа: Пользователи
Сообщений: 2727
Статус: Offline
| Нехай буде так...
|
| |
|
|
| digitalprojectspb | Дата: Вторник, 01.11.2022, 03:28 | Сообщение # 371 |
 Полковник
Группа: Пользователи
Сообщений: 244
Статус: Offline
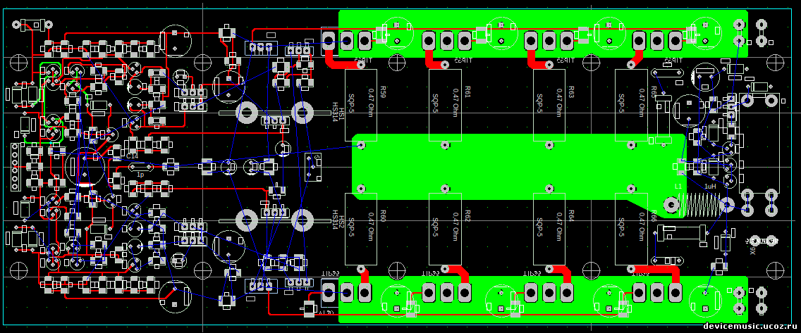
| Завтра прокинуся, вип'ю кави, закінчу розставляти компоненти.А потім з усією цією хернею на борту ми спробуємо злетіти. Тобто розвести плату :)
|
| |
|
|
| jpatay | Дата: Вторник, 01.11.2022, 08:39 | Сообщение # 372 |
 Генералиссимус
Группа: Пользователи
Сообщений: 2727
Статус: Offline
| Цитата digitalprojectspb (  ) Тобто розвести плату Геморне це діло, але треба щоб плати були виготовлені під зиму, бо на весну часу не буде підсилювачем займатись.
|
| |
|
|
| digitalprojectspb | Дата: Вторник, 01.11.2022, 18:23 | Сообщение # 373 |
 Полковник
Группа: Пользователи
Сообщений: 244
Статус: Offline
| Робота не зупиняється.
|
| |
|
|
| jpatay | Дата: Вторник, 01.11.2022, 21:51 | Сообщение # 374 |
 Генералиссимус
Группа: Пользователи
Сообщений: 2727
Статус: Offline
| Цитата digitalprojectspb (  ) Робота не зупиняється. Супер! В одному плечі буде по 4 транзюка?
|
| |
|
|
| digitalprojectspb | Дата: Среда, 02.11.2022, 03:47 | Сообщение # 375 |
 Полковник
Группа: Пользователи
Сообщений: 244
Статус: Offline
| Так. На повній потужності два вилітають за межі ОБР, три – на межі, чотири – з нормальним запасом.
|
| |
|
|