|
Цирклотроны на германиевых транзисторах. Тема 1.
|
|
| _Svjatoslav_ | Дата: Вторник, 29.08.2017, 11:11 | Сообщение # 1 |
 Генерал-полковник
Группа: Модераторы
Сообщений: 1161
Статус: Offline
| В "шапке" темы оставил последние, наиболее широкополосные варианты цирклотронов, с одиночным транзистором ВК, с двойкой Дарлингтона, и дифференциально-каскодным вариантом входного каскада. Аналогичный цирклотрон с ВК по схеме Шиклаи вынесен в отдельную тему. Усилители критичны к точности подбора деталей.
Настройка: (Объединённая цитата сообщений 662 и 664, с небольшими правками)
1) R6 - в среднее положение, 2) R5 - на макс. сопротивление , 3) Включаем всё в сборе, но на ВК питание не подаём. 4) После небольшого прогрева ( 5 мин), устанавливаем ноль подстроечником R6 на коллекторах Т4 и Т6 и параллельно уменьшаем R5 до исчезновения "ступеньки" синусоиды и опять проверяем " ноль" на коллекторах. Cкорее всего наоборот, сначала убираем ступеньку и подстраиваем ноль.  4) При помощи генератора и осциллографа смотрим амплитуду на коллекторах Т4 и Т6. Смотрим клиппинг, должна быть симметрия. 5) Подключаем лампы вместо предохранителей(сначала один канал). 6) Подключаем нагрузку на выход усилителя, мощный резистор 10 - 20 Вт на 6 - 8 Ом. 7) Осциллограф подключаем к нагрузке, а мультиметр к резистору 0,1 Ом. Предел мультиметра - 200 мВ. 8) Включаем усилитель, ждём 5 мин., контролируем при нагреве ток покоя, чтобы он не был больше 300 мА(30 мВ). Ток покоя надо настраивать по осциллографу.
9) Ждём пока ток покоя "устаканится". Термодатчик должен стоять на "шляпе" ГТ806. 10) Ток покоя надо настраивать с закрытой верхней крышкой корпуса усилителя. Верхняя крышка должна быть вся перфорированная. 11) Мультиметром смотрим и подстраиваем "ноль" на нагрузке. 12) Потом подстраиваем ток покоя так, чтобы вершины синусоиды были правильные и с наибольшей амплитудой, но это уже с предохранителями. Самый ответственный момент. Не спалите транзисторы!!! Ток больше 500 мА устанавливать нежелательно, и нецелесообразно. Ток покоя надо настраивать по осциллографу. Есть предел тока покоя при котором амплитуда синусоиды перестаёт увеличиваться. Если дальше увеличивать ток покоя, тогда размах синусоиды уменьшается. Для 1Т813А оптимальным оказался ток покоя - 350 мА. Настройку желательно производить на макс. неискажённой синусоиде или близко к этому.
Важно: После проверки и настройки токов и напряжений предварительной части, необходимо эти токи снизить до минимума, подстроечником R5. И только потом подключать выходной каскад, и плавно настраивать его ток покоя. Регулировка тока покоя чувствительна к конвекции в области радиаторов. Окончательную подстройку и проверку необходимо производить с установленными крышками, в полностью собранном корпусе. Контроль за током покоя в этом случае проводится через выведенные сквозь вентиляционные отверстия проводники. В плане размещеня радиаторов - желательно по бокам корпуса, с рёбрами наружу.
Схемы, и рисунок печатной платы в редакции от 6,11,2018 г. Универсальная печатная плата, на ней можно собирать оба варианта. Ещё не опробована, требует проверки.
 
Ссылка на тему обсуждения в Клубе DiyAudio :
http://www.diyaudio.ru/forum/index.php?topic=5796.msg387200#msg387200
|
| |
|
|
| birykboroda | Дата: Суббота, 22.12.2018, 22:59 | Сообщение # 1801 |
|
Лейтенант
Группа: Пользователи
Сообщений: 74
Статус: Offline
| Понял Вас,буду крутить витки на трансах. С Наступающими Вас Евгений праздниками,здоровья и вдохновений в следующем году.
|
| |
|
|
| jpatay | Дата: Воскресенье, 23.12.2018, 09:45 | Сообщение # 1802 |
 Генералиссимус
Группа: Пользователи
Сообщений: 2723
Статус: Offline
| Цитата birykboroda (  ) С Наступающими праздниками, Спасибо!!! Взаимно.
|
| |
|
|
| shiric1951 | Дата: Воскресенье, 23.12.2018, 13:01 | Сообщение # 1803 |
 Генерал-майор
Группа: Пользователи
Сообщений: 285
Статус: Offline
| Цитата birykboroda (  ) Повозился с разгулами токов покоя,в результате один диод на радиаторе,остальные на плате(один поднят над транзисторами).Ну по настройке могу и подробней... Не очень понятно,как всё-же выполнена у вас цепь термостабилизации-можно поподробней?
|
| |
|
|
| birykboroda | Дата: Воскресенье, 23.12.2018, 16:59 | Сообщение # 1804 |
|
Лейтенант
Группа: Пользователи
Сообщений: 74
Статус: Offline
| Термостабилизация в моем варианте- Д3,Д4 в" штатных " местах платы,Д2 тоже на плате,но поднят над транзисторами ,в районе VT2 и VT12 на стойке(на фото видно). Д1 на радиаторе выходного транзистора,через две слюды+ термопаста,выходные транзисторы без изоляторов(радиатор изолирован)посадочное под транзистор прошлифованно. Ток покоя гуляет в приделах 320мА на холодную(5 минут после включения)и 25-40 мА (10минут на сигнале генератора максимум до ограничения ,нагр.-4 ом) с закрытой крышкой ,радиаторы в районе 39-42 гр.
|
| |
|
|
| jpatay | Дата: Воскресенье, 23.12.2018, 17:30 | Сообщение # 1805 |
 Генералиссимус
Группа: Пользователи
Сообщений: 2723
Статус: Offline
| Цитата shiric1951 (  ) Не очень понятно Александр, у Вас же вариант "С". Он термостабильный даже с 4-мя диодами на радиаторе. В варианте "Д3" немного всё по другому.
Цитата birykboroda (  ) 25-40 мА (10минут на сигнале генератора максимум до ограничения ,нагр.-4 ом) с закрытой крышкой ,радиаторы в районе 39-42 гр. Радиаторы сильно не нагреваются, потому что термодатчик сильно уменьшает ток покоя. Надо очень хорошо проветривать радиаторы, чтобы ток сильно не падал. Чем больше отверстий в нижней и верхней крышках, тем лучше.  Расстояние нижней крышки корпуса от стола должно быть не меньше 1 см.
Сообщение отредактировал jpatay - Воскресенье, 23.12.2018, 17:33 |
| |
|
|
| birykboroda | Дата: Воскресенье, 23.12.2018, 19:16 | Сообщение # 1806 |
|
Лейтенант
Группа: Пользователи
Сообщений: 74
Статус: Offline
| Да согласен есть некоторая перекомпенсация тока,но усилитель (радиаторы) планировался под стыковку с акустикой на 4а32,с которой он успешно трудится без "напрягов"в корпусе от выпотрошенного кенвуда. Думаю ,что перекомпенсацию все же легче настроить чем недокомпенсацию тока покоя
|
| |
|
|
| jpatay | Дата: Воскресенье, 23.12.2018, 19:27 | Сообщение # 1807 |
 Генералиссимус
Группа: Пользователи
Сообщений: 2723
Статус: Offline
| Цитата birykboroda (  ) Думаю ,что перекомпенсацию все же легче настроить чем недокомпенсацию тока покоя Согласен.
|
| |
|
|
| shiric1951 | Дата: Воскресенье, 23.12.2018, 22:08 | Сообщение # 1808 |
 Генерал-майор
Группа: Пользователи
Сообщений: 285
Статус: Offline
| Цитата birykboroda (  ) Ток покоя гуляет в приделах 320мА на холодную(5 минут после включения)и 25-40 мА (10минут на сигнале генератора максимум до ограничения ,нагр.-4 ом) с закрытой крышкой ,радиаторы в районе 39-42 гр Какой ток покоя в вашем усилителе через пару часов непрерывной работы на номинальной мощности воспроизведения? Я свой включаю и он плавно,примерно от 100 ма начинает прогреваться до 350 ма.И всё. 2 диода Д2Д на плате ,3 на корпусе 1т813б.Цитата birykboroda (  ) Думаю ,что перекомпенсацию все же легче настроить чем недокомпенсацию тока покоя Перекомпенсация-это когда сразу большой ток потребления ? Кстати,какое падение напряжения на Д1-Д4?Цитата jpatay (  ) Александр, у Вас же вариант "С". Он термостабильный даже с 4-мя диодами на радиаторе. В варианте "Д3" немного всё по другому. Евгений, я вывел стрелочные инд. потребляемого тока на переднюю панель. Они застыли на циФре 7(это 350 ма). Не выключаю уже почти с утра. Не шелохнутся. Дополнительных отверстий не сверлил.Штатная крышка от "бобика".Но хочу довести до 400 0450 ма-придётся досверлить. Евгений,мне написали письмишко,не могут зарегиться на этом сайте.Я не знаю как помочь человеку, может вы поспособствуете.
|
| |
|
|
| jpatay | Дата: Понедельник, 24.12.2018, 11:03 | Сообщение # 1809 |
 Генералиссимус
Группа: Пользователи
Сообщений: 2723
Статус: Offline
| Цитата shiric1951 (  ) я вывел стрелочные инд. потребляемого тока на переднюю панель. Тоже хотел так сделать, но поленился.
Цитата shiric1951 (  ) не могут зарегиться на этом сайте Мне тоже пишут... Надо входить через Гугл или Фейсбук, но перед этим там зарегистрироваться. Если регистрироваться на форуме, тогда не приходит на почту письмо для активации. Пробовал сам.  Через Гугл - проблем нет.
Сообщение отредактировал jpatay - Понедельник, 24.12.2018, 11:05 |
| |
|
|
| shiric1951 | Дата: Понедельник, 24.12.2018, 12:40 | Сообщение # 1810 |
 Генерал-майор
Группа: Пользователи
Сообщений: 285
Статус: Offline
| Цитата jpatay (  ) Тоже хотел так сделать, но поленился. Да там делов-стрелки от "мафона" параллельно эмиттерному резистору.
|
| |
|
|
| jpatay | Дата: Понедельник, 24.12.2018, 13:31 | Сообщение # 1811 |
 Генералиссимус
Группа: Пользователи
Сообщений: 2723
Статус: Offline
| Цитата shiric1951 (  ) Да там делов-стрелки от "мафона" параллельно эмиттерному резистору. Это - да. Но "стрелки" надо выбирать с мАлым током потребления, желательно меньше 100 мкА и соответственно с бОльшим сопротивлением.
А вот пилить переднюю панель под стрелки - работы много. 
Добавлено (26.12.2018, 12:35) ---------------------------------------------
Цитата birykboroda (  ) в моем варианте- Д3,Д4 в" штатных " местах платы, Руслан, платы цирклотрона изготавливали по последней печатке, что находится в "шапке", там где схемы? Интересно узнать, были ли там ошибки.
Сообщение отредактировал jpatay - Среда, 26.12.2018, 12:46 |
| |
|
|
| birykboroda | Дата: Четверг, 27.12.2018, 10:11 | Сообщение # 1812 |
|
Лейтенант
Группа: Пользователи
Сообщений: 74
Статус: Offline
| Собирал по печатке из шапки,но вот не по последнему варианту,а наверное по предпоследнему...запутался уже,в последней небольшие подвижки заметил,но плата без ошибок,только кое где посадочные места(rc цепочка у Т3,диоды VD5-6) подвигать,но это уже мелочи. Так усилитель трудится уже вторую неделю,заметил особенность-забирает время -включаешь послушать одну две композиции,а залипаешь на весь диск,переслушиваю то ,что уже давно пылилось на полках... Еще раз спасибо за разработку интересного усилителя!
|
| |
|
|
| guzikovva | Дата: Четверг, 27.12.2018, 10:44 | Сообщение # 1813 |
 Полковник
Группа: Пользователи
Сообщений: 157
Статус: Offline
| М-м-м Сколько всего произошло...Всем Привет!

Женя. Класный корпус! Только перед пустоват. Может на ИН-13?
Сообщение отредактировал guzikovva - Четверг, 27.12.2018, 10:46 |
| |
|
|
| jpatay | Дата: Четверг, 27.12.2018, 11:39 | Сообщение # 1814 |
 Генералиссимус
Группа: Пользователи
Сообщений: 2723
Статус: Offline
| Цитата guzikovva (  ) Всем Привет! Валера, с возвращением!!! Где так долго можно пропадать?
Цитата guzikovva (  ) Только перед пустоват. Заполним перед Новым годом, эдак на грамм 150. 
Цитата birykboroda (  ) но плата без ошибок,только кое где посадочные места(rc цепочка у Т3,диоды VD5-6) подвигать,но это уже мелочи. Спасибо! Валерчик если захочет, может подвигать... 
Отмыл стрелки, были такие:

а стали - такие:

Спирт - великая сила!!!
Добавлено (27.12.2018, 11:44) --------------------------------------------- Может когда-нибудь прикручу на передок... 
Добавлено (27.12.2018, 12:14) ---------------------------------------------
Цитата birykboroda (  ) включаешь послушать одну две композиции,а залипаешь на весь диск,переслушиваю то ,что уже давно пылилось на полках... Так отож))) Что значит усилитель без обратной связи по переменке. И где можно найти в природе источник звука, чтобы издавал звук с обратной связью. Такого просто нет. И в схемах усилителей не должно быть...
Сообщение отредактировал jpatay - Четверг, 27.12.2018, 19:40 |
| |
|
|
| pepe | Дата: Суббота, 29.12.2018, 15:02 | Сообщение # 1815 |
 Генерал-майор
Группа: Пользователи
Сообщений: 346
Статус: Offline
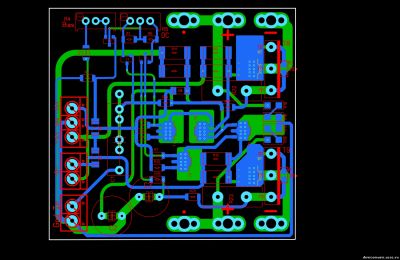
| Когда-то здесь витала в воздухе идея клонировать сабжевый усилитель на кремнии. В свободное от отдыха время наляпал вариант платы под максимум смд. Как-то так получилось.
С уважением, Юрий.
|
| |
|
|
|