|
Цирклотроны на германиевых транзисторах. Тема 1.
|
|
| _Svjatoslav_ | Дата: Вторник, 29.08.2017, 11:11 | Сообщение # 1 |
 Генерал-полковник
Группа: Модераторы
Сообщений: 1161
Статус: Offline
| В "шапке" темы оставил последние, наиболее широкополосные варианты цирклотронов, с одиночным транзистором ВК, с двойкой Дарлингтона, и дифференциально-каскодным вариантом входного каскада. Аналогичный цирклотрон с ВК по схеме Шиклаи вынесен в отдельную тему. Усилители критичны к точности подбора деталей.
Настройка: (Объединённая цитата сообщений 662 и 664, с небольшими правками)
1) R6 - в среднее положение, 2) R5 - на макс. сопротивление , 3) Включаем всё в сборе, но на ВК питание не подаём. 4) После небольшого прогрева ( 5 мин), устанавливаем ноль подстроечником R6 на коллекторах Т4 и Т6 и параллельно уменьшаем R5 до исчезновения "ступеньки" синусоиды и опять проверяем " ноль" на коллекторах. Cкорее всего наоборот, сначала убираем ступеньку и подстраиваем ноль.  4) При помощи генератора и осциллографа смотрим амплитуду на коллекторах Т4 и Т6. Смотрим клиппинг, должна быть симметрия. 5) Подключаем лампы вместо предохранителей(сначала один канал). 6) Подключаем нагрузку на выход усилителя, мощный резистор 10 - 20 Вт на 6 - 8 Ом. 7) Осциллограф подключаем к нагрузке, а мультиметр к резистору 0,1 Ом. Предел мультиметра - 200 мВ. 8) Включаем усилитель, ждём 5 мин., контролируем при нагреве ток покоя, чтобы он не был больше 300 мА(30 мВ). Ток покоя надо настраивать по осциллографу.
9) Ждём пока ток покоя "устаканится". Термодатчик должен стоять на "шляпе" ГТ806. 10) Ток покоя надо настраивать с закрытой верхней крышкой корпуса усилителя. Верхняя крышка должна быть вся перфорированная. 11) Мультиметром смотрим и подстраиваем "ноль" на нагрузке. 12) Потом подстраиваем ток покоя так, чтобы вершины синусоиды были правильные и с наибольшей амплитудой, но это уже с предохранителями. Самый ответственный момент. Не спалите транзисторы!!! Ток больше 500 мА устанавливать нежелательно, и нецелесообразно. Ток покоя надо настраивать по осциллографу. Есть предел тока покоя при котором амплитуда синусоиды перестаёт увеличиваться. Если дальше увеличивать ток покоя, тогда размах синусоиды уменьшается. Для 1Т813А оптимальным оказался ток покоя - 350 мА. Настройку желательно производить на макс. неискажённой синусоиде или близко к этому.
Важно: После проверки и настройки токов и напряжений предварительной части, необходимо эти токи снизить до минимума, подстроечником R5. И только потом подключать выходной каскад, и плавно настраивать его ток покоя. Регулировка тока покоя чувствительна к конвекции в области радиаторов. Окончательную подстройку и проверку необходимо производить с установленными крышками, в полностью собранном корпусе. Контроль за током покоя в этом случае проводится через выведенные сквозь вентиляционные отверстия проводники. В плане размещеня радиаторов - желательно по бокам корпуса, с рёбрами наружу.
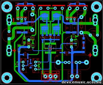
Схемы, и рисунок печатной платы в редакции от 6,11,2018 г. Универсальная печатная плата, на ней можно собирать оба варианта. Ещё не опробована, требует проверки.
 
Ссылка на тему обсуждения в Клубе DiyAudio :
http://www.diyaudio.ru/forum/index.php?topic=5796.msg387200#msg387200
|
| |
|
|
| jpatay | Дата: Вторник, 05.02.2019, 09:05 | Сообщение # 2056 |
 Генералиссимус
Группа: Пользователи
Сообщений: 2727
Статус: Offline
| Цитата pepe (  ) может там прошивка слетела?
Думал я над этим, но всё регулируется, только через несколько секунд защита срабатывает. Но причина не в ВК. Может бы ещё перепрошил, но в плате ещё нет где-то контакта. Надо её гнуть, чтобы усь включился. Вообщем мужик сказал, что эти дохляки он берёт в Германии в сервисном центре. Так что после них мне нечего уже делать. Выставил уже требуху на продажу (ОЛХ).
Добавлено (05.02.2019, 15:39) --------------------------------------------- Всё, внутренности ресивера проданы. Не успел выставить, как сразу и забрали. И корпус у меня остался. Теперь буду искать стрелки под окно передней панели. Окошко там 25х110 мм. Не очень большое.
Сообщение отредактировал jpatay - Вторник, 05.02.2019, 15:41 |
| |
|
|
| pepe | Дата: Среда, 06.02.2019, 11:41 | Сообщение # 2057 |
 Генерал-майор
Группа: Пользователи
Сообщений: 346
Статус: Offline
| В свободное от отдыха время немного повозился с кремниевым вариантом цирклотрона. Для начала попробовал вариант Д. Но тут же возникли траблы с подбором транзисторов с низкой бэтой на выход. А при большой бэте выходного дарлингтона получаем неслабую болтанку тока покоя. Зато в варианте С ток покоя устаканивается в течении пары минут и стоИт, как вкопаный.
С уважением, Юрий.
Сообщение отредактировал pepe - Среда, 06.02.2019, 11:45 |
| |
|
|
| jpatay | Дата: Среда, 06.02.2019, 12:15 | Сообщение # 2058 |
 Генералиссимус
Группа: Пользователи
Сообщений: 2727
Статус: Offline
| Цитата pepe (  ) немного повозился с кремниевым вариантом цирклотрона. Бомба!!! Юра, печатка от платы отличается. Это уже исправленная печатка?
Цитата pepe (  ) А при большой бэте выходного дарлингтона получаем неслабую болтанку тока покоя. Может надо попробовать Б-Э дарлингтона зашунтировать резистором 36 Ом, как в варианте "С3"? В даташите вот нашёл:
|
| |
|
|
| pepe | Дата: Среда, 06.02.2019, 12:24 | Сообщение # 2059 |
 Генерал-майор
Группа: Пользователи
Сообщений: 346
Статус: Offline
| Женя, это немного доработанная печатка. Исправил косяк с разводкой и на выход поставил трухольный корпус вместо смд-шного. Можно будет попробовать подобрать что-нибудь из советских транзисторов с низкой бетой. А то у буржуев транзисторы, как под копирку - перемерял сотню всх53 - у всех ~ 250. Резистор 47R пробовал ставить - не заметно, чтобы помогло.
С уважением, Юрий.
|
| |
|
|
| jpatay | Дата: Среда, 06.02.2019, 12:26 | Сообщение # 2060 |
 Генералиссимус
Группа: Пользователи
Сообщений: 2727
Статус: Offline
| Я тоже пробую, но гибрид. Германий только "внизу" драйвера и в Шиклаи. Но это Шиклаи, пришлось резать на выхлопе дорожки печатки, так как она была рассчитана под дарлингтоны.

Добавлено (06.02.2019, 12:30) ---------------------------------------------
Цитата pepe (  ) это немного доработанная печатка.
Юра, ещё воткни туда R*g.Добавлено (06.02.2019, 12:40) ---------------------------------------------
Цитата pepe (  ) перемерял сотню всх53 - у всех ~ 250. Вот если бы для варианта "С3" найти на выход супербетистые кремниевые транзисторы. Интересно какая макс. бета может быть у одиночного мощного транзюка? Больше 200 не встречал. Может кто знает?
Сообщение отредактировал jpatay - Среда, 06.02.2019, 12:32 |
| |
|
|
| pepe | Дата: Среда, 06.02.2019, 13:55 | Сообщение # 2061 |
 Генерал-майор
Группа: Пользователи
Сообщений: 346
Статус: Offline
| Добавил R*g и немного переделал плату.
С уважением, Юрий.
Сообщение отредактировал pepe - Среда, 06.02.2019, 14:14 |
| |
|
|
| jpatay | Дата: Среда, 06.02.2019, 14:50 | Сообщение # 2062 |
 Генералиссимус
Группа: Пользователи
Сообщений: 2727
Статус: Offline
| Цитата pepe (  ) немного переделал плату.
Юра, платы в Китае заказывал? Много заказал? Что-то я к тебе не дозвонился. 
Добавлено (06.02.2019, 16:06) --------------------------------------------- Посмотрел справочник, из совдепа самые тупые средней мощности это: КТ626В - (15-45) и КТ816А - 25. И к ним хорошо подойдут КТ818В,Г . Из импортных средней мощности - TIP32A,C - (10-50).
Сообщение отредактировал jpatay - Среда, 06.02.2019, 16:20 |
| |
|
|
| pepe | Дата: Среда, 06.02.2019, 18:54 | Сообщение # 2063 |
 Генерал-майор
Группа: Пользователи
Сообщений: 346
Статус: Offline
| Женя, по справочнику оно всё хорошо, а по факту из >30шт КТ816 3шт с 50+ и за сотню у остальных. 
Поставил на выход полевики IRF4905: ток покоя устанавливается в течении 3-4 минут, практически не плавает. Полоса частот по 0Дб до 400кГц, дальше генератор не тянет. На выходе получился такой составной транзистор:
С уважением, Юрий.
|
| |
|
|
| valguz65 | Дата: Среда, 06.02.2019, 19:22 | Сообщение # 2064 |
 Подполковник
Группа: Пользователи
Сообщений: 132
Статус: Offline
| Еретики
|
| |
|
|
| jpatay | Дата: Среда, 06.02.2019, 20:00 | Сообщение # 2065 |
 Генералиссимус
Группа: Пользователи
Сообщений: 2727
Статус: Offline
| Цитата pepe (  ) На выходе получился такой составной транзистор:
Юра, сам выдумал или содрал с чего-то? Это хорошее решение. А я всё думал как туда прикрутить полевики.  Меандр смотрел? А на предвыход что поставил и с каким усилением?
Цитата valguz65 (  ) Еретики
Нееее. Мы просто с Восточного патриархата перешли на Западный.
Сообщение отредактировал jpatay - Среда, 06.02.2019, 20:10 |
| |
|
|
| pepe | Дата: Среда, 06.02.2019, 20:29 | Сообщение # 2066 |
 Генерал-майор
Группа: Пользователи
Сообщений: 346
Статус: Offline
| Сначала поставил одиночный полевик. Что-то не очень ронравилось. Потом вернул BCX53 (на обратной стороне платы) и всё вдруг стало как-то значительно интереснее. На 100кГц меандр практически не отличается от меандра на 1кГц. На переднем фронте присутствует небольшой выброс, в остальном всё красиво. На предвыходе BCX56 с бэтой ~230.
С уважением, Юрий.
|
| |
|
|
| jpatay | Дата: Среда, 06.02.2019, 20:36 | Сообщение # 2067 |
 Генералиссимус
Группа: Пользователи
Сообщений: 2727
Статус: Offline
| Цитата pepe (  ) На предвыходе BCX56 с бэтой ~230.
Наверно лучше что-то поставить с меньшим усилением. Теперь можно и мощу наращивать, но для этого нужно напруги ВК поднимать.
Сообщение отредактировал jpatay - Среда, 06.02.2019, 20:38 |
| |
|
|
| inkvizitor | Дата: Среда, 06.02.2019, 20:41 | Сообщение # 2068 |
|
Полковник
Группа: Пользователи
Сообщений: 164
Статус: Offline
| Цитата valguz65 (  ) Еретики От, от
|
| |
|
|
| pepe | Дата: Четверг, 07.02.2019, 17:20 | Сообщение # 2069 |
 Генерал-майор
Группа: Пользователи
Сообщений: 346
Статус: Offline
| Красивый вариант платы. )))
С уважением, Юрий.
|
| |
|
|
| jpatay | Дата: Четверг, 07.02.2019, 17:23 | Сообщение # 2070 |
 Генералиссимус
Группа: Пользователи
Сообщений: 2727
Статус: Offline
| Цитата pepe (  ) На переднем фронте присутствует небольшой выброс,
Надо R-C цепочку на печатке предусмотреть. На базе Т3 от выброса на меандре.
Сообщение отредактировал jpatay - Четверг, 07.02.2019, 17:24 |
| |
|
|
|