|
Цирклотроны на германиевых транзисторах. Тема 1.
|
|
| _Svjatoslav_ | Дата: Вторник, 29.08.2017, 11:11 | Сообщение # 1 |
 Генерал-полковник
Группа: Модераторы
Сообщений: 1161
Статус: Offline
| В "шапке" темы оставил последние, наиболее широкополосные варианты цирклотронов, с одиночным транзистором ВК, с двойкой Дарлингтона, и дифференциально-каскодным вариантом входного каскада. Аналогичный цирклотрон с ВК по схеме Шиклаи вынесен в отдельную тему. Усилители критичны к точности подбора деталей.
Настройка: (Объединённая цитата сообщений 662 и 664, с небольшими правками)
1) R6 - в среднее положение, 2) R5 - на макс. сопротивление , 3) Включаем всё в сборе, но на ВК питание не подаём. 4) После небольшого прогрева ( 5 мин), устанавливаем ноль подстроечником R6 на коллекторах Т4 и Т6 и параллельно уменьшаем R5 до исчезновения "ступеньки" синусоиды и опять проверяем " ноль" на коллекторах. Cкорее всего наоборот, сначала убираем ступеньку и подстраиваем ноль.  4) При помощи генератора и осциллографа смотрим амплитуду на коллекторах Т4 и Т6. Смотрим клиппинг, должна быть симметрия. 5) Подключаем лампы вместо предохранителей(сначала один канал). 6) Подключаем нагрузку на выход усилителя, мощный резистор 10 - 20 Вт на 6 - 8 Ом. 7) Осциллограф подключаем к нагрузке, а мультиметр к резистору 0,1 Ом. Предел мультиметра - 200 мВ. 8) Включаем усилитель, ждём 5 мин., контролируем при нагреве ток покоя, чтобы он не был больше 300 мА(30 мВ). Ток покоя надо настраивать по осциллографу.
9) Ждём пока ток покоя "устаканится". Термодатчик должен стоять на "шляпе" ГТ806. 10) Ток покоя надо настраивать с закрытой верхней крышкой корпуса усилителя. Верхняя крышка должна быть вся перфорированная. 11) Мультиметром смотрим и подстраиваем "ноль" на нагрузке. 12) Потом подстраиваем ток покоя так, чтобы вершины синусоиды были правильные и с наибольшей амплитудой, но это уже с предохранителями. Самый ответственный момент. Не спалите транзисторы!!! Ток больше 500 мА устанавливать нежелательно, и нецелесообразно. Ток покоя надо настраивать по осциллографу. Есть предел тока покоя при котором амплитуда синусоиды перестаёт увеличиваться. Если дальше увеличивать ток покоя, тогда размах синусоиды уменьшается. Для 1Т813А оптимальным оказался ток покоя - 350 мА. Настройку желательно производить на макс. неискажённой синусоиде или близко к этому.
Важно: После проверки и настройки токов и напряжений предварительной части, необходимо эти токи снизить до минимума, подстроечником R5. И только потом подключать выходной каскад, и плавно настраивать его ток покоя. Регулировка тока покоя чувствительна к конвекции в области радиаторов. Окончательную подстройку и проверку необходимо производить с установленными крышками, в полностью собранном корпусе. Контроль за током покоя в этом случае проводится через выведенные сквозь вентиляционные отверстия проводники. В плане размещеня радиаторов - желательно по бокам корпуса, с рёбрами наружу.
Схемы, и рисунок печатной платы в редакции от 6,11,2018 г. Универсальная печатная плата, на ней можно собирать оба варианта. Ещё не опробована, требует проверки.
 
Ссылка на тему обсуждения в Клубе DiyAudio :
http://www.diyaudio.ru/forum/index.php?topic=5796.msg387200#msg387200
|
| |
|
|
| guzikovva | Дата: Суббота, 26.01.2019, 14:57 | Сообщение # 2026 |
 Полковник
Группа: Пользователи
Сообщений: 157
Статус: Offline
| А говорил в го-о-о-о-сти .. Беларусов так в сауну .. а меня в шахту :\'(
|
| |
|
|
| jpatay | Дата: Суббота, 26.01.2019, 15:13 | Сообщение # 2027 |
 Генералиссимус
Группа: Пользователи
Сообщений: 2727
Статус: Offline
| Цитата guzikovva (  ) а меня в шахту
Зато на постоянно, если захочешь. Здесь много луганчан осталось.Добавлено (26.01.2019, 15:44) --------------------------------------------- Теперь по теме))). Для питания корректора собрал БП на 7820/7920 и не смог полностью побороть фон. А на макете был БП на LM317/337 и фона не было. У Сергея(chermet1958) БП для корректора собран на ЛМках и фона тоже нет. Сейчас собрал БП на ЛМках и фон исчез. Вывод - LM317/337 лучше, чем стабы 7820/7920.
Сообщение отредактировал jpatay - Суббота, 26.01.2019, 15:15 |
| |
|
|
| guzikovva | Дата: Суббота, 26.01.2019, 15:45 | Сообщение # 2028 |
 Полковник
Группа: Пользователи
Сообщений: 157
Статус: Offline
| Цитата jpatay (  ) Вывод - LM317/337 лучше, чем стабы 7820/7920.
Так ведь так было всегда.
|
| |
|
|
| jpatay | Дата: Суббота, 26.01.2019, 15:51 | Сообщение # 2029 |
 Генералиссимус
Группа: Пользователи
Сообщений: 2727
Статус: Offline
| Цитата guzikovva (  ) Так ведь так было всегда. Я пока сам не пощупаю, не поверю.
|
| |
|
|
| valguz65 | Дата: Вторник, 29.01.2019, 21:44 | Сообщение # 2030 |
 Подполковник
Группа: Пользователи
Сообщений: 132
Статус: Offline
| 
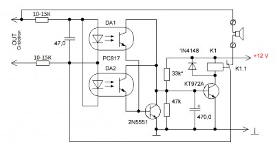
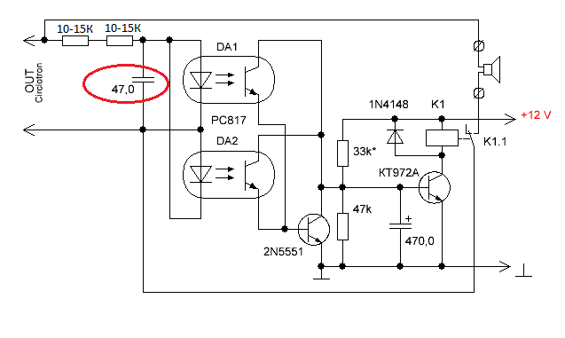
Женя. Этот кондер неполярный электролит или плёнка?
|
| |
|
|
| jpatay | Дата: Вторник, 29.01.2019, 21:53 | Сообщение # 2031 |
 Генералиссимус
Группа: Пользователи
Сообщений: 2727
Статус: Offline
| На схеме неполярник, но я поставил жёлтую керамику на 10 мкФ. Работает отлично. Валера, резистор второй на 10-15 кОм на другой провод поставь для симметрии.
Мужики, разберитесь, что это за девайс, а то у меня сейчас голова не варит. Может его можно в усилитель встроить и не дорого и все форматы читает. Беспроводный кажись.
https://ru.aliexpress.com/item/4-0-Bluetooth-MP3-Decoding-Board-Module-w-SD-Card-Slot-USB-FM-Alarm-APE-FLAC/32802004590.html
Добавлено (29.01.2019, 22:02) --------------------------------------------- 4,0 Bluetooth MP3 декодирования доска Модуль ж/Слот для карты SD/USB/FM/сигнал тревоги APE FLAC WAV WMA декодер доска комплект цифровой светодио дный SD/MMC* Поддержка формата: FLAC WAV WMA MP3 APE* 4,0 версия чипа Bluetooth* Специальное программное обеспечение для Android APK apple APP для управления проигрывателем и других операций* Bluetooth push: можно сканировать музыку, которая будет сохранена в мобильном телефоне с помощью передачи Bluetooth на плеер* Телефон может считывать музыкальные файлы на диске U/sd-карте, вставленной в панель декодирования, и дисплей легко работает* Функция радио, может непосредственно контролировать автоматический поиск, ручной выбор настройки частоты* Функция аудиовхода, может достичь входного сигнала AUX функции передачи* 7 сегментов эквалайзера можно регулировать, 7 звуковых эффектов на выбор* С функцией DAE sound для выбора виртуального баса boost.* Функция записи: Длительное нажатие клавиши режима для ввода записи в состоянии AUX, посылка состоит в том, чтобы вставить U диск или sd-карту или долго нажать кнопку воспроизведения, чтобы выбрать Воспроизведение записи.
Сообщение отредактировал jpatay - Вторник, 29.01.2019, 22:03 |
| |
|
|
| valguz65 | Дата: Вторник, 29.01.2019, 22:04 | Сообщение # 2032 |
 Подполковник
Группа: Пользователи
Сообщений: 132
Статус: Offline
| Цитата jpatay (  ) разберитесь, что это за девайс
Прикольный девайс. Почему нельзя - как по мне - можно.
|
| |
|
|
| valguz65 | Дата: Вторник, 29.01.2019, 22:08 | Сообщение # 2033 |
 Подполковник
Группа: Пользователи
Сообщений: 132
Статус: Offline
| Цитата jpatay (  ) резистор второй на 10-15 кОм на другой провод поставь для симметрии.

так?
|
| |
|
|
| jpatay | Дата: Вторник, 29.01.2019, 22:35 | Сообщение # 2034 |
 Генералиссимус
Группа: Пользователи
Сообщений: 2727
Статус: Offline
| Цитата valguz65 (  ) так?
|
| |
|
|
| valguz65 | Дата: Вторник, 29.01.2019, 23:28 | Сообщение # 2035 |
 Подполковник
Группа: Пользователи
Сообщений: 132
Статус: Offline
| Цитата jpatay (  ) я поставил жёлтую керамику на 10 мкФ
Где то фото было в ветке переделанной платы защиты.. не могу найти...
|
| |
|
|
| jpatay | Дата: Среда, 30.01.2019, 09:59 | Сообщение # 2036 |
 Генералиссимус
Группа: Пользователи
Сообщений: 2727
Статус: Offline
| Цитата valguz65 (  ) не могу найти...
Зачем? Я переделал плату Юры, всё там на соплях. Новую не делал, но Лейка есть. http://www.diyaudio.ru/forum/index.php?action=dlattach;topic=5796.0;attach=50081;image
Сообщение отредактировал jpatay - Среда, 30.01.2019, 10:00 |
| |
|
|
| guzikovva | Дата: Среда, 30.01.2019, 16:20 | Сообщение # 2037 |
 Полковник
Группа: Пользователи
Сообщений: 157
Статус: Offline
| посмотреть на неполярную керамику в 10 мкф.
|
| |
|
|
| jpatay | Дата: Среда, 30.01.2019, 17:23 | Сообщение # 2038 |
 Генералиссимус
Группа: Пользователи
Сообщений: 2727
Статус: Offline
| Фома - неверующий, на фотке может её и нет. я её позже поставил.  Добавлено (30.01.2019, 17:34) --------------------------------------------- Вот фотка в сборе, может увидишь... http://devicemusic.ucoz.ru/_fr/2/s0066634.jpg
|
| |
|
|
| valguz65 | Дата: Среда, 30.01.2019, 18:02 | Сообщение # 2039 |
 Подполковник
Группа: Пользователи
Сообщений: 132
Статус: Offline
| Да верующий я ...просто хотел посмотреть как она выглядит эта ёмкость
|
| |
|
|
| pepe | Дата: Среда, 30.01.2019, 18:13 | Сообщение # 2040 |
 Генерал-майор
Группа: Пользователи
Сообщений: 346
Статус: Offline
| А что такое 10uF керамики? Валера, я тебе могу показать, как выглядим 100uF керамики. Конденсаторы на фото - smd1206 100uF 6V.
С уважением, Юрий.
|
| |
|
|