|
Цирклотроны на германиевых транзисторах. Тема 1.
|
|
| _Svjatoslav_ | Дата: Вторник, 29.08.2017, 11:11 | Сообщение # 1 |
 Генерал-полковник
Группа: Модераторы
Сообщений: 1161
Статус: Offline
| В "шапке" темы оставил последние, наиболее широкополосные варианты цирклотронов, с одиночным транзистором ВК, с двойкой Дарлингтона, и дифференциально-каскодным вариантом входного каскада. Аналогичный цирклотрон с ВК по схеме Шиклаи вынесен в отдельную тему. Усилители критичны к точности подбора деталей.
Настройка: (Объединённая цитата сообщений 662 и 664, с небольшими правками)
1) R6 - в среднее положение, 2) R5 - на макс. сопротивление , 3) Включаем всё в сборе, но на ВК питание не подаём. 4) После небольшого прогрева ( 5 мин), устанавливаем ноль подстроечником R6 на коллекторах Т4 и Т6 и параллельно уменьшаем R5 до исчезновения "ступеньки" синусоиды и опять проверяем " ноль" на коллекторах. Cкорее всего наоборот, сначала убираем ступеньку и подстраиваем ноль.  4) При помощи генератора и осциллографа смотрим амплитуду на коллекторах Т4 и Т6. Смотрим клиппинг, должна быть симметрия. 5) Подключаем лампы вместо предохранителей(сначала один канал). 6) Подключаем нагрузку на выход усилителя, мощный резистор 10 - 20 Вт на 6 - 8 Ом. 7) Осциллограф подключаем к нагрузке, а мультиметр к резистору 0,1 Ом. Предел мультиметра - 200 мВ. 8) Включаем усилитель, ждём 5 мин., контролируем при нагреве ток покоя, чтобы он не был больше 300 мА(30 мВ). Ток покоя надо настраивать по осциллографу.
9) Ждём пока ток покоя "устаканится". Термодатчик должен стоять на "шляпе" ГТ806. 10) Ток покоя надо настраивать с закрытой верхней крышкой корпуса усилителя. Верхняя крышка должна быть вся перфорированная. 11) Мультиметром смотрим и подстраиваем "ноль" на нагрузке. 12) Потом подстраиваем ток покоя так, чтобы вершины синусоиды были правильные и с наибольшей амплитудой, но это уже с предохранителями. Самый ответственный момент. Не спалите транзисторы!!! Ток больше 500 мА устанавливать нежелательно, и нецелесообразно. Ток покоя надо настраивать по осциллографу. Есть предел тока покоя при котором амплитуда синусоиды перестаёт увеличиваться. Если дальше увеличивать ток покоя, тогда размах синусоиды уменьшается. Для 1Т813А оптимальным оказался ток покоя - 350 мА. Настройку желательно производить на макс. неискажённой синусоиде или близко к этому.
Важно: После проверки и настройки токов и напряжений предварительной части, необходимо эти токи снизить до минимума, подстроечником R5. И только потом подключать выходной каскад, и плавно настраивать его ток покоя. Регулировка тока покоя чувствительна к конвекции в области радиаторов. Окончательную подстройку и проверку необходимо производить с установленными крышками, в полностью собранном корпусе. Контроль за током покоя в этом случае проводится через выведенные сквозь вентиляционные отверстия проводники. В плане размещеня радиаторов - желательно по бокам корпуса, с рёбрами наружу.
Схемы, и рисунок печатной платы в редакции от 6,11,2018 г. Универсальная печатная плата, на ней можно собирать оба варианта. Ещё не опробована, требует проверки.
 
Ссылка на тему обсуждения в Клубе DiyAudio :
http://www.diyaudio.ru/forum/index.php?topic=5796.msg387200#msg387200
|
| |
|
|
| valguz65 | Дата: Среда, 30.01.2019, 18:25 | Сообщение # 2041 |
 Подполковник
Группа: Пользователи
Сообщений: 132
Статус: Offline
| Всё! Я понял - всем спасибо!
|
| |
|
|
| jpatay | Дата: Среда, 30.01.2019, 18:25 | Сообщение # 2042 |
 Генералиссимус
Группа: Пользователи
Сообщений: 2727
Статус: Offline
| Такие:
|
| |
|
|
| jpatay | Дата: Пятница, 01.02.2019, 14:49 | Сообщение # 2043 |
 Генералиссимус
Группа: Пользователи
Сообщений: 2727
Статус: Offline
| Решил крепить ГТ402/404 в радиаторах- снежинках по другому. Вырезаю сбоку радиатора одно ребро, потом в тисках обжимаю с разных сторон радиатор, чтобы убрать зазор. Теперь транзистор в отверстие не влазит. Отвёрткой расклиниваю зазор, внутр. диаметр увеличивается и устанавливаю в отверстие радиатора смазанный термопастой транзюк. Вынимаю отвёртку. Транзюк сидит мёртво, не провернуть. Для надёжности ещё снизу прижимаю транзистор шайбой.
Сообщение отредактировал jpatay - Пятница, 01.02.2019, 20:03 |
| |
|
|
| guzikovva | Дата: Пятница, 01.02.2019, 15:40 | Сообщение # 2044 |
 Полковник
Группа: Пользователи
Сообщений: 157
Статус: Offline
|
|
| |
|
|
| jpatay | Дата: Пятница, 01.02.2019, 16:12 | Сообщение # 2045 |
 Генералиссимус
Группа: Пользователи
Сообщений: 2727
Статус: Offline
| Валера, печатку защиты нарисовал? 
Добавлено (03.02.2019, 14:25) --------------------------------------------- Достался мне дохляк почти на халяву AV-ресивер Onkyo TX-NR515. Немец залил сверху пивом цифровую плату. Ресивер крутой, 2012 года выпуска. Отмыл я эту плату, но всё-равно срабатывает защита. Вот думаю, забрать корпус, а требуху продать? Или это варварство? Пороюсь ещё с ним, но в "цифре" я не очень разбираюсь.
Такой бы корпус Валерчику... 
Сообщение отредактировал jpatay - Воскресенье, 03.02.2019, 14:27 |
| |
|
|
| pepe | Дата: Воскресенье, 03.02.2019, 18:52 | Сообщение # 2046 |
 Генерал-майор
Группа: Пользователи
Сообщений: 346
Статус: Offline
| Женя, ищи прогнившие переходные отверстия и выводы smd деталей. Хотя есть вероятность, что чему-то поплохело от пива.
С уважением, Юрий.
|
| |
|
|
| jpatay | Дата: Воскресенье, 03.02.2019, 19:38 | Сообщение # 2047 |
 Генералиссимус
Группа: Пользователи
Сообщений: 2727
Статус: Offline
| Цитата pepe (  ) ищи прогнившие переходные отверстия и выводы smd деталей. Кое что нашёл, но это не помогло. Зелени на меди немного было. Плата двухсторонняя и много проходных отверстий. Это всё-равно, что искать иголку в стоге сена.
|
| |
|
|
| guzikovva | Дата: Понедельник, 04.02.2019, 09:37 | Сообщение # 2048 |
 Полковник
Группа: Пользователи
Сообщений: 157
Статус: Offline
| Не знаю... я бы поборолся. Там есть за что...
|
| |
|
|
| jpatay | Дата: Понедельник, 04.02.2019, 10:47 | Сообщение # 2049 |
 Генералиссимус
Группа: Пользователи
Сообщений: 2727
Статус: Offline
| Цитата guzikovva (  ) я бы поборолся. Согласен. Ещё борюсь.
Цитата guzikovva (  ) Там есть за что... Согласен. ЦАП - 24 Бит/192 кГц. И 4К, кажется, поддерживает.
|
| |
|
|
| guzikovva | Дата: Понедельник, 04.02.2019, 11:46 | Сообщение # 2050 |
 Полковник
Группа: Пользователи
Сообщений: 157
Статус: Offline
| Ну вот... удачи!
|
| |
|
|
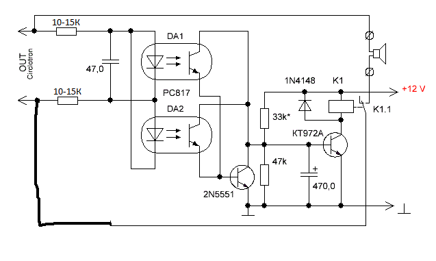
| limixserega | Дата: Понедельник, 04.02.2019, 11:49 | Сообщение # 2051 |
 Сержант
Группа: Пользователи
Сообщений: 39
Статус: Offline
| Валера, нижний вывод защиты динамиков нужно перенести на вход, Т.Е. перед 10-15К нижних. или их не ставить. Добавлено (04.02.2019, 11:51) ---------------------------------------------
Цитата valguz65 (  ) резистор второй на 10-15 кОм на другой провод поставь для симметрии. Добавлено (04.02.2019, 11:53) --------------------------------------------- Схема из ответа 2033
|
| |
|
|
| jpatay | Дата: Понедельник, 04.02.2019, 12:24 | Сообщение # 2052 |
 Генералиссимус
Группа: Пользователи
Сообщений: 2727
Статус: Offline
| Цитата limixserega (  ) нижний вывод защиты динамиков нужно перенести на вход, Точно, не доглядел. Или один резистор оставить. Молодец Валера, глазастый...
|
| |
|
|
| guzikovva | Дата: Понедельник, 04.02.2019, 17:20 | Сообщение # 2053 |
 Полковник
Группа: Пользователи
Сообщений: 157
Статус: Offline
| ок. Всем спасибо. Непутёвый я у Вас...
|
| |
|
|
| jpatay | Дата: Понедельник, 04.02.2019, 18:49 | Сообщение # 2054 |
 Генералиссимус
Группа: Пользователи
Сообщений: 2727
Статус: Offline
| Цитата guzikovva (  ) Непутёвый я у Вас... Не прибедняйся Валерчик. Мы хорошо знаем твои способности.
А мне не удалось оживить ресивер. Кто-то уже смотрел его до меня. Была отрезана "нога" проца, которая шла к ПЗУ. Запаял обратно эту ногу и ресивер вообще не включался. Вот и появился корпус...
|
| |
|
|
| pepe | Дата: Вторник, 05.02.2019, 00:55 | Сообщение # 2055 |
 Генерал-майор
Группа: Пользователи
Сообщений: 346
Статус: Offline
| Женя, может там прошивка слетела?
С уважением, Юрий.
|
| |
|
|