|
Цирклотроны на германиевых транзисторах. Тема 1.
|
|
| _Svjatoslav_ | Дата: Вторник, 29.08.2017, 11:11 | Сообщение # 1 |
 Генерал-полковник
Группа: Модераторы
Сообщений: 1161
Статус: Offline
| В "шапке" темы оставил последние, наиболее широкополосные варианты цирклотронов, с одиночным транзистором ВК, с двойкой Дарлингтона, и дифференциально-каскодным вариантом входного каскада. Аналогичный цирклотрон с ВК по схеме Шиклаи вынесен в отдельную тему. Усилители критичны к точности подбора деталей.
Настройка: (Объединённая цитата сообщений 662 и 664, с небольшими правками)
1) R6 - в среднее положение, 2) R5 - на макс. сопротивление , 3) Включаем всё в сборе, но на ВК питание не подаём. 4) После небольшого прогрева ( 5 мин), устанавливаем ноль подстроечником R6 на коллекторах Т4 и Т6 и параллельно уменьшаем R5 до исчезновения "ступеньки" синусоиды и опять проверяем " ноль" на коллекторах. Cкорее всего наоборот, сначала убираем ступеньку и подстраиваем ноль.  4) При помощи генератора и осциллографа смотрим амплитуду на коллекторах Т4 и Т6. Смотрим клиппинг, должна быть симметрия. 5) Подключаем лампы вместо предохранителей(сначала один канал). 6) Подключаем нагрузку на выход усилителя, мощный резистор 10 - 20 Вт на 6 - 8 Ом. 7) Осциллограф подключаем к нагрузке, а мультиметр к резистору 0,1 Ом. Предел мультиметра - 200 мВ. 8) Включаем усилитель, ждём 5 мин., контролируем при нагреве ток покоя, чтобы он не был больше 300 мА(30 мВ). Ток покоя надо настраивать по осциллографу.
9) Ждём пока ток покоя "устаканится". Термодатчик должен стоять на "шляпе" ГТ806. 10) Ток покоя надо настраивать с закрытой верхней крышкой корпуса усилителя. Верхняя крышка должна быть вся перфорированная. 11) Мультиметром смотрим и подстраиваем "ноль" на нагрузке. 12) Потом подстраиваем ток покоя так, чтобы вершины синусоиды были правильные и с наибольшей амплитудой, но это уже с предохранителями. Самый ответственный момент. Не спалите транзисторы!!! Ток больше 500 мА устанавливать нежелательно, и нецелесообразно. Ток покоя надо настраивать по осциллографу. Есть предел тока покоя при котором амплитуда синусоиды перестаёт увеличиваться. Если дальше увеличивать ток покоя, тогда размах синусоиды уменьшается. Для 1Т813А оптимальным оказался ток покоя - 350 мА. Настройку желательно производить на макс. неискажённой синусоиде или близко к этому.
Важно: После проверки и настройки токов и напряжений предварительной части, необходимо эти токи снизить до минимума, подстроечником R5. И только потом подключать выходной каскад, и плавно настраивать его ток покоя. Регулировка тока покоя чувствительна к конвекции в области радиаторов. Окончательную подстройку и проверку необходимо производить с установленными крышками, в полностью собранном корпусе. Контроль за током покоя в этом случае проводится через выведенные сквозь вентиляционные отверстия проводники. В плане размещеня радиаторов - желательно по бокам корпуса, с рёбрами наружу.
Схемы, и рисунок печатной платы в редакции от 6,11,2018 г. Универсальная печатная плата, на ней можно собирать оба варианта. Ещё не опробована, требует проверки.
 
Ссылка на тему обсуждения в Клубе DiyAudio :
http://www.diyaudio.ru/forum/index.php?topic=5796.msg387200#msg387200
|
| |
|
|
| jpatay | Дата: Четверг, 22.11.2018, 14:09 | Сообщение # 1726 |
 Генералиссимус
Группа: Пользователи
Сообщений: 2723
Статус: Offline
| Цитата shiric1951 (  ) Утоптал в корпус Поздравляю с победой!!!!!  Недавно по Скайпу говорил с Валерой из Конго - Минск. Вспоминали Вас. Почему молчите. Оказывается были заняты работой.  Серьёзная конструкция, двухэтажная... А маленький трансик для чего?
Добавлено (22.11.2018, 14:10) --------------------------------------------- Александр, это "С3"? В дифкаскаде таки сборку оставили? Неужели там парные транзюки присутствуют?
Сообщение отредактировал jpatay - Четверг, 22.11.2018, 15:03 |
| |
|
|
| shiric1951 | Дата: Четверг, 22.11.2018, 20:32 | Сообщение # 1727 |
 Генерал-майор
Группа: Пользователи
Сообщений: 285
Статус: Offline
| Цитата jpatay (  ) Почему молчите. Оказывается были заняты работой. Молчал потому, что нечего было сказать :facepalm:. Валере привет! В своё оправдание могу сказать, что всё таки нашёл в себе силы почти довести до завершения этот проект-осталось собрать две платки защиты динамиков и прикрутить переднюю панель. Конечно ,выглядеть будет простенько, но мне пойдёт.Цитата jpatay (  ) Серьёзная конструкция, двухэтажная... А маленький трансик для чего? Двухэтажная по необходимости. Маленький корпус. Два тора,большой радиатор(пришлось распилить пополам), платы.Маленький транс питает таймер и 2 реле софт-старта, а также 3 реле ( Takamisava) переключателя входов.Цитата jpatay (  ) Александр, это "С3"? В дифкаскаде таки сборку оставили? Неужели там парные транзюки присутствуют? Да,это "С3", что меня и интересовало. Кстати.о сборках ГТС609Б.У меня их было десяток. После проверки всех на коэф.усиления выяснилсь,что их вполне можно использовать в дифкаскаде и гст. Из четырёх транзисторов,входящих в состав сборки, вполне подбирается пара похожих по усилению. Единственно,надо удлинять выводы. А два оставшихся в ГСТ. Что способствует хорошей термостабильности.

Слушаю через обратные рупоры конструкции Иштвана Варги .Динамики Sonido SFR-175A.
|
| |
|
|
| jpatay | Дата: Четверг, 22.11.2018, 21:42 | Сообщение # 1728 |
 Генералиссимус
Группа: Пользователи
Сообщений: 2723
Статус: Offline
| Цитата shiric1951 (  ) Маленький транс питает таймер и 2 реле софт-старта Я поставил в первичку транса термистор NTC на 10 Ом и предохранители по 3,15 А в ВК и всё ОК.
|
| |
|
|
| pepe | Дата: Четверг, 22.11.2018, 22:16 | Сообщение # 1729 |
 Генерал-майор
Группа: Пользователи
Сообщений: 346
Статус: Offline
| Цитата shiric1951 (  ) Утоптал в корпус от ВВК Поздравляю с практически законченой конструкцией! Лично мне звучание С3 больше понравилось, чем Д. Оно какое-то более живое.
С уважением, Юрий.
|
| |
|
|
| jpatay | Дата: Четверг, 22.11.2018, 23:12 | Сообщение # 1730 |
 Генералиссимус
Группа: Пользователи
Сообщений: 2723
Статус: Offline
| Цитата shiric1951 (  ) осталось собрать две платки защиты динамиков По какой схеме ?
|
| |
|
|
| shiric1951 | Дата: Пятница, 23.11.2018, 01:13 | Сообщение # 1731 |
 Генерал-майор
Группа: Пользователи
Сообщений: 285
Статус: Offline
| Цитата jpatay (  ) Я поставил в первичку транса термистор NTC на 10 Ом и предохранители по 3,15 А в ВК и всё ОК. Нормальное решение,но есть и минусы. В моём усилителе стоят Д303 с небольшим прямым током. Резистор в первичке поэтому поставил 120 Ом. Таких NTC я не знаю.Цитата jpatay (  ) По какой схеме ? Скорее всего по схеме lynx PA21. Заказал на Али оптроны для этой схемы.Придут-соберу.Цитата pepe (  ) Поздравляю с практически законченой конструкцией! Лично мне звучание С3 больше понравилось, чем Д. Оно какое-то более живое. Спасибо на добром слове!
|
| |
|
|
| vasilyvas | Дата: Пятница, 23.11.2018, 09:13 | Сообщение # 1732 |
|
Рядовой
Группа: Пользователи
Сообщений: 11
Статус: Offline
| Цитата pepe (  ) звучание С3 больше понравилось Что и предполагалось.
|
| |
|
|
| jpatay | Дата: Пятница, 23.11.2018, 11:24 | Сообщение # 1733 |
 Генералиссимус
Группа: Пользователи
Сообщений: 2723
Статус: Offline
| Цитата vasilyvas (  ) В моём усилителе стоят Д303 с небольшим прямым током.Резистор в первичке поэтому поставил 120 Ом. Таких NTC я не знаю. Я тоже такие поставил Д303. 120 Ом это очень много. NTC стоят в импульсных БП ПК и ТВ. Вот такие:
 Добавлено (23.11.2018, 11:30) --------------------------------------------- Саша, я так понял, что ваша акустика без фильтров. Это очень хорошо. Цирклотрону так лучше. Добавлено (23.11.2018, 11:31) ---------------------------------------------
Цитата vasilyvas (  ) Что и предполагалось. Чтобы так утверждать, надо послушать оба варианта.
|
| |
|
|
| shiric1951 | Дата: Пятница, 23.11.2018, 12:13 | Сообщение # 1734 |
 Генерал-майор
Группа: Пользователи
Сообщений: 285
Статус: Offline
| Цитата jpatay (  ) NTC стоят в импульсных БП ПК и ТВ. Вот такие: Спасибо,теперь понятно.Можно попробовать . Но сначала обязательно надо изготовить защиту динамиков,а то может им внезапно придёт "кирдык". Я сначала собрал усилок на китай-платах,которые мне прислал Валерий, но при проверке вдруг выяснилось,что в одном канале один 813 пробит. А до сборки в корпус я эти платы ещё раз проверил и настроил. Пришлось ставит свои страшненькие самоделки. Но,так как звуком остался доволен, то их и оставлю.Цитата jpatay (  ) Саша, я так понял, что ваша акустика без фильтров. Это очень хорошо. Цирклотрону так лучше. Да ,никаких фильтров нет.Правда,хочу прицепить к ним через конденсатор 1 Мкф ленточные пищалки нашего местного умельца (очень неплохие,кстати),но это потом.
Цитата jpatay (  ) Чтобы так утверждать, надо послушать оба варианта. Полностью согласен.Всё надо слушать!
Евгений,маленький вопросик. Били ли у вас "траблы" с фоном в усилителе?
Сообщение отредактировал shiric1951 - Пятница, 23.11.2018, 12:14 |
| |
|
|
| jpatay | Дата: Пятница, 23.11.2018, 13:01 | Сообщение # 1735 |
 Генералиссимус
Группа: Пользователи
Сообщений: 2723
Статус: Offline
| Цитата shiric1951 (  ) Были ли у вас "траблы" с фоном в усилителе? Не было. Шумы немного были на акустике 98 дБ, но я убавил чувствительность цирклотрона и всё стало ОК. Измерьте напряжение до стабилизаторов и после, должна быть разница не менее 5 В. Корпус усилителя я соединил с общим проводом (землёй) на входе. Больше нигде соединений нет.
Попробуйте защиту, которая у меня. Отлично работает. http://devicemusic.ucoz.ru/_fr/2/s3963301.jpg
Сообщение отредактировал jpatay - Пятница, 23.11.2018, 13:59 |
| |
|
|
| jpatay | Дата: Пятница, 23.11.2018, 13:06 | Сообщение # 1736 |
 Генералиссимус
Группа: Пользователи
Сообщений: 2723
Статус: Offline
| Если надумаете, скину ЛЕЙку, здесь предусмотрено два типа реле:
|
| |
|
|
| shiric1951 | Дата: Пятница, 23.11.2018, 14:00 | Сообщение # 1737 |
 Генерал-майор
Группа: Пользователи
Сообщений: 285
Статус: Offline
| Цитата jpatay (  ) Корпус усилителя я соединил с общим проводом на входе. Больше нигде соединений нет. Понятно. Я сделал так же.Заземлил корпус у входных гнёзд.В правом канале прослушивается слабый фон,не зависящий от регулятора громкости. Корпус очень тесный и вход правого канала находится близко к силовику. На это можно махнуть рукой,а можно побороться.Цитата jpatay (  ) Попробуйте защиту, которая у меня. Отлично работает Я видел вашу схему-просто и со вкусом! Недостаток-низкая чувствительность. Боюсь,мои динамики загнутся раньше,чем она сработает. Но .если не трудно,лейку скиньте,пожалуйста-соберу одну платку,проверю как она работает. (Место в корпусе для такой защиты у меня предусмотрено)
|
| |
|
|
| jpatay | Дата: Пятница, 23.11.2018, 14:36 | Сообщение # 1738 |
 Генералиссимус
Группа: Пользователи
Сообщений: 2723
Статус: Offline
| Цитата shiric1951 (  ) Корпус очень тесный и вход правого канала находится близко к силовику. Можно попробовать металлическую перегородку поставить.
Цитата shiric1951 (  ) Недостаток-низкая чувствительность. А как Вы это определили? Скорость срабатывания зависит в основном от реле, как и у всех классических схем защиты на реле. А величину постоянного напряжения, при котором сработает защита, можно настроить изменением номинала резистора. При 5,6 кОм защита срабатывает от 4 Вольт. Защита уже два раза меня выручила.
Из практики скажу, что если сгорает предохранитель в одном плече, то автоматически выходит из строя и второй предохранитель.
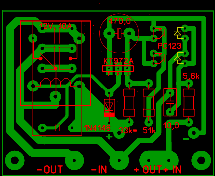
Выкладываю ЛЕЙку:
|
| |
|
|
| shiric1951 | Дата: Пятница, 23.11.2018, 19:52 | Сообщение # 1739 |
 Генерал-майор
Группа: Пользователи
Сообщений: 285
Статус: Offline
| Цитата jpatay (  ) Выкладываю ЛЕЙку: Спасибо, попробую.
|
| |
|
|
| limixserega | Дата: Воскресенье, 25.11.2018, 14:14 | Сообщение # 1740 |
 Сержант
Группа: Пользователи
Сообщений: 39
Статус: Offline
| Александр, поздравляю! Добротный аппарат получился. С фоном, я думаю разберёшься. Так что, в китайских ПП был косяк? А как звучит в сравнении с 25 ватным? Это Валера из Минска. Я в командировке в Конго. Имею много свободного времени, поэтому жалею, что нет с собой паяльника и деталей с ПП. Женя сказал,что я следующий на сборку циркл. Тут мнения разошлись по поводу звучания С3 и Д3. придется собирать два варианта. У меня же готовились два корпуса под 25 ватный.
|
| |
|
|
|