|
Цирклотроны на германиевых транзисторах. Тема 1.
|
|
| _Svjatoslav_ | Дата: Вторник, 29.08.2017, 11:11 | Сообщение # 1 |
 Генерал-полковник
Группа: Модераторы
Сообщений: 1161
Статус: Offline
| В "шапке" темы оставил последние, наиболее широкополосные варианты цирклотронов, с одиночным транзистором ВК, с двойкой Дарлингтона, и дифференциально-каскодным вариантом входного каскада. Аналогичный цирклотрон с ВК по схеме Шиклаи вынесен в отдельную тему. Усилители критичны к точности подбора деталей.
Настройка: (Объединённая цитата сообщений 662 и 664, с небольшими правками)
1) R6 - в среднее положение, 2) R5 - на макс. сопротивление , 3) Включаем всё в сборе, но на ВК питание не подаём. 4) После небольшого прогрева ( 5 мин), устанавливаем ноль подстроечником R6 на коллекторах Т4 и Т6 и параллельно уменьшаем R5 до исчезновения "ступеньки" синусоиды и опять проверяем " ноль" на коллекторах. Cкорее всего наоборот, сначала убираем ступеньку и подстраиваем ноль.  4) При помощи генератора и осциллографа смотрим амплитуду на коллекторах Т4 и Т6. Смотрим клиппинг, должна быть симметрия. 5) Подключаем лампы вместо предохранителей(сначала один канал). 6) Подключаем нагрузку на выход усилителя, мощный резистор 10 - 20 Вт на 6 - 8 Ом. 7) Осциллограф подключаем к нагрузке, а мультиметр к резистору 0,1 Ом. Предел мультиметра - 200 мВ. 8) Включаем усилитель, ждём 5 мин., контролируем при нагреве ток покоя, чтобы он не был больше 300 мА(30 мВ). Ток покоя надо настраивать по осциллографу.
9) Ждём пока ток покоя "устаканится". Термодатчик должен стоять на "шляпе" ГТ806. 10) Ток покоя надо настраивать с закрытой верхней крышкой корпуса усилителя. Верхняя крышка должна быть вся перфорированная. 11) Мультиметром смотрим и подстраиваем "ноль" на нагрузке. 12) Потом подстраиваем ток покоя так, чтобы вершины синусоиды были правильные и с наибольшей амплитудой, но это уже с предохранителями. Самый ответственный момент. Не спалите транзисторы!!! Ток больше 500 мА устанавливать нежелательно, и нецелесообразно. Ток покоя надо настраивать по осциллографу. Есть предел тока покоя при котором амплитуда синусоиды перестаёт увеличиваться. Если дальше увеличивать ток покоя, тогда размах синусоиды уменьшается. Для 1Т813А оптимальным оказался ток покоя - 350 мА. Настройку желательно производить на макс. неискажённой синусоиде или близко к этому.
Важно: После проверки и настройки токов и напряжений предварительной части, необходимо эти токи снизить до минимума, подстроечником R5. И только потом подключать выходной каскад, и плавно настраивать его ток покоя. Регулировка тока покоя чувствительна к конвекции в области радиаторов. Окончательную подстройку и проверку необходимо производить с установленными крышками, в полностью собранном корпусе. Контроль за током покоя в этом случае проводится через выведенные сквозь вентиляционные отверстия проводники. В плане размещеня радиаторов - желательно по бокам корпуса, с рёбрами наружу.
Схемы, и рисунок печатной платы в редакции от 6,11,2018 г. Универсальная печатная плата, на ней можно собирать оба варианта. Ещё не опробована, требует проверки.
 
Ссылка на тему обсуждения в Клубе DiyAudio :
http://www.diyaudio.ru/forum/index.php?topic=5796.msg387200#msg387200
|
| |
|
|
| valguz65 | Дата: Суббота, 05.01.2019, 14:04 | Сообщение # 1846 |
 Подполковник
Группа: Пользователи
Сообщений: 132
Статус: Offline
| Цитата jpatay (  ) Печатку свою будешь разрабатывать?
Наверное - да. У меня под корпус - свои размеры.
|
| |
|
|
| shiric1951 | Дата: Суббота, 05.01.2019, 15:46 | Сообщение # 1847 |
 Генерал-майор
Группа: Пользователи
Сообщений: 285
Статус: Offline
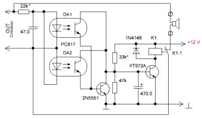
| Цитата jpatay (  ) И оптроны Саша советовал с дарлингтонами, если есть Евгений,я тогда же ещё повозился с твоей схемой. Припаял внешний транзистор к сборке.Получился тройной составной Дарлингтон транзистор.И релюха стала отключаться при 1,5 вольтах и входном резисторе 20 ком. Но при попытке запитать схему от 24 вольт чувствительность схемы упала до 3 вольт .Почему -не знаю. (Я хотел использовать релюхи РЭН-34).
Добавлю. Сейчас ещё повозился со схемой.Поставил транзистор 2N5551 и всё заработало как надо. Питание 24 в, реле рэн-34, входной резистор 20 ком - отключается от 1,55 вольт. Буду разводить плату. Минимум деталей, что радует.
Сообщение отредактировал shiric1951 - Суббота, 05.01.2019, 17:55 |
| |
|
|
| jpatay | Дата: Суббота, 05.01.2019, 18:01 | Сообщение # 1848 |
 Генералиссимус
Группа: Пользователи
Сообщений: 2729
Статус: Offline
| Цитата shiric1951 (  ) Получился тройной составной Дарлингтонтранзистор. Ого!!! 
Цитата shiric1951 (  ) Но при попытке запитать схему от 24 вольтчувствительность схемы упала до 3 вольт .Почему -не знаю. Номиналы резисторов там надо другие. Вместо 33 кОм* надо пробовать - 180 кОм, а 47 кОм остаётся. Сфоткал плату защиты, которые Юра мне выслал, так вот там при 25 В питания нарисовано 180 кОм.
 Добавлено (05.01.2019, 18:19) ---------------------------------------------
Цитата shiric1951 (  ) Поставил транзистор 2N5551 и всё заработало как надо. Куда поставили? На выход оптрона?
Сообщение отредактировал jpatay - Суббота, 05.01.2019, 18:02 |
| |
|
|
| jpatay | Дата: Суббота, 05.01.2019, 18:22 | Сообщение # 1849 |
 Генералиссимус
Группа: Пользователи
Сообщений: 2729
Статус: Offline
| Вот как на схеме, добавили 2N5551?
Сообщение отредактировал jpatay - Суббота, 05.01.2019, 18:24 |
| |
|
|
| shiric1951 | Дата: Суббота, 05.01.2019, 18:48 | Сообщение # 1850 |
 Генерал-майор
Группа: Пользователи
Сообщений: 285
Статус: Offline
| Цитата jpatay (  ) Вот как на схеме, добавили 2N5551? Нет,просто к 3 выводу TLP627 припаял базу,к 4 выводу -коллектор.Ну а эмиттер,естественно,на -24 вольта.Был добавлен ТОЛЬКО один транзистор,без всяких дополнительных резиков и конденсаторов. Ну и результат- отключается от 1,55 вольт при входном резисторе 20 ком.Что более чем достаточно. Да,резисторы в базу 2SC4342(вместо КТ972) поставил 68 Ком и 39 ком .
Сообщение отредактировал shiric1951 - Суббота, 05.01.2019, 18:55 |
| |
|
|
| jpatay | Дата: Суббота, 05.01.2019, 19:03 | Сообщение # 1851 |
 Генералиссимус
Группа: Пользователи
Сообщений: 2729
Статус: Offline
| Ну так же:

Может и с РС123 теперь будет чувствительнее.
Сообщение отредактировал jpatay - Суббота, 05.01.2019, 19:06 |
| |
|
|
| shiric1951 | Дата: Суббота, 05.01.2019, 20:26 | Сообщение # 1852 |
 Генерал-майор
Группа: Пользователи
Сообщений: 285
Статус: Offline
| Цитата jpatay (  ) Ну так же Именно так!Цитата jpatay (  ) Может и с РС123 теперь будет чувствительнее. Сейчас проверю и отпишусь. Проверил с двумя оптронами pc123 и 817. Всё работает. И чувствительность уменьшилась ненамного. Около 1,75-1,85 вольт. Так что необязательно искать TLP627.
Сообщение отредактировал shiric1951 - Суббота, 05.01.2019, 21:11 |
| |
|
|
| jpatay | Дата: Суббота, 05.01.2019, 21:28 | Сообщение # 1853 |
 Генералиссимус
Группа: Пользователи
Сообщений: 2729
Статус: Offline
| Цитата shiric1951 (  ) Так что необязательно искать TLP627.
|
| |
|
|
| shiric1951 | Дата: Суббота, 05.01.2019, 21:59 | Сообщение # 1854 |
 Генерал-майор
Группа: Пользователи
Сообщений: 285
Статус: Offline
| jpatay,
Для симметрии добавил ещё резик на 20к . Выключаться стало при 2,3 и 2,6 вольт. Так что ,думаю два резика по 15к будет самое то. А просто-то как
|
| |
|
|
| valguz65 | Дата: Суббота, 05.01.2019, 23:48 | Сообщение # 1855 |
 Подполковник
Группа: Пользователи
Сообщений: 132
Статус: Offline
| Цитата shiric1951 (  ) А просто-то как Так всё таки окончательную схему - дастэ ?
P.S. Акустика у меня 16 Ом
Сообщение отредактировал valguz65 - Суббота, 05.01.2019, 23:49 |
| |
|
|
| shiric1951 | Дата: Воскресенье, 06.01.2019, 10:41 | Сообщение # 1856 |
 Генерал-майор
Группа: Пользователи
Сообщений: 285
Статус: Offline
| Цитата valguz65 (  ) Так всё таки окончательную схему - дастэ ? Валера, схема в сообщении 1851. Резистор на 20 Ком лучше разделить на два резистора по 10-15 Ком Дополнительный транзистор любой кремниевый NPN.
Сопротивление акустики ,наверное,без разницы для защиты.
Сообщение отредактировал shiric1951 - Воскресенье, 06.01.2019, 10:44 |
| |
|
|
| valguz65 | Дата: Воскресенье, 06.01.2019, 11:45 | Сообщение # 1857 |
 Подполковник
Группа: Пользователи
Сообщений: 132
Статус: Offline
| Спасибо!
|
| |
|
|
| jpatay | Дата: Воскресенье, 06.01.2019, 12:46 | Сообщение # 1858 |
 Генералиссимус
Группа: Пользователи
Сообщений: 2729
Статус: Offline
| Цитата valguz65 (  ) Акустика у меня 16 Ом Валера, ты шо, 4А-32 юзаешь? Мощности будет мало на 16 Ом.
Цитата valguz65 (  ) окончательную схему - дастэ ? И без дополнительного транзистора защита тоже неплохо работает.
Сообщение отредактировал jpatay - Воскресенье, 06.01.2019, 12:47 |
| |
|
|
| valguz65 | Дата: Воскресенье, 06.01.2019, 13:36 | Сообщение # 1859 |
 Подполковник
Группа: Пользователи
Сообщений: 132
Статус: Offline
| Цитата jpatay (  ) Валера, ты шо, 4А-32 юзаешь? Не. Мощности хватит. Я макет подключал. Чуйка высокая
|
| |
|
|
| shiric1951 | Дата: Воскресенье, 06.01.2019, 13:56 | Сообщение # 1860 |
 Генерал-майор
Группа: Пользователи
Сообщений: 285
Статус: Offline
| valguz65,
Летом на даче я "мучал" макет цирклотрона на самопальную колонку TQWT с 4а-28. Мощности хватало за глаза и больше!
|
| |
|
|
|